Phytomedicine作为中医药界公认的“高分友好”(IF8.3的中科院一区TOP)期刊之一,也是生信塔重点关注的期刊,从中筛选一些高分性价比的研究方法分享给大家。今天要分享的这篇文章,整合的热门技术超过八种,堪称中医药的“满汉全席”!而且主体技术依然是数据分析,搭配10%比例的实验,性价比拉满!
这篇优秀范文是由江西中医药大学团队完成的,探讨DanxiaTiaoban汤(DXTB)对动脉粥样硬化(AS)的作用机制,一起来看看吧!
在文章中,作者并不是将“八种”技术进行粗暴罗列,而是串联成一个逻辑主线。文章并没有止步于“成分-靶点-通路”的常规网络药理学套路,而是构建了“临床表型-组学数据-因果关系论述-
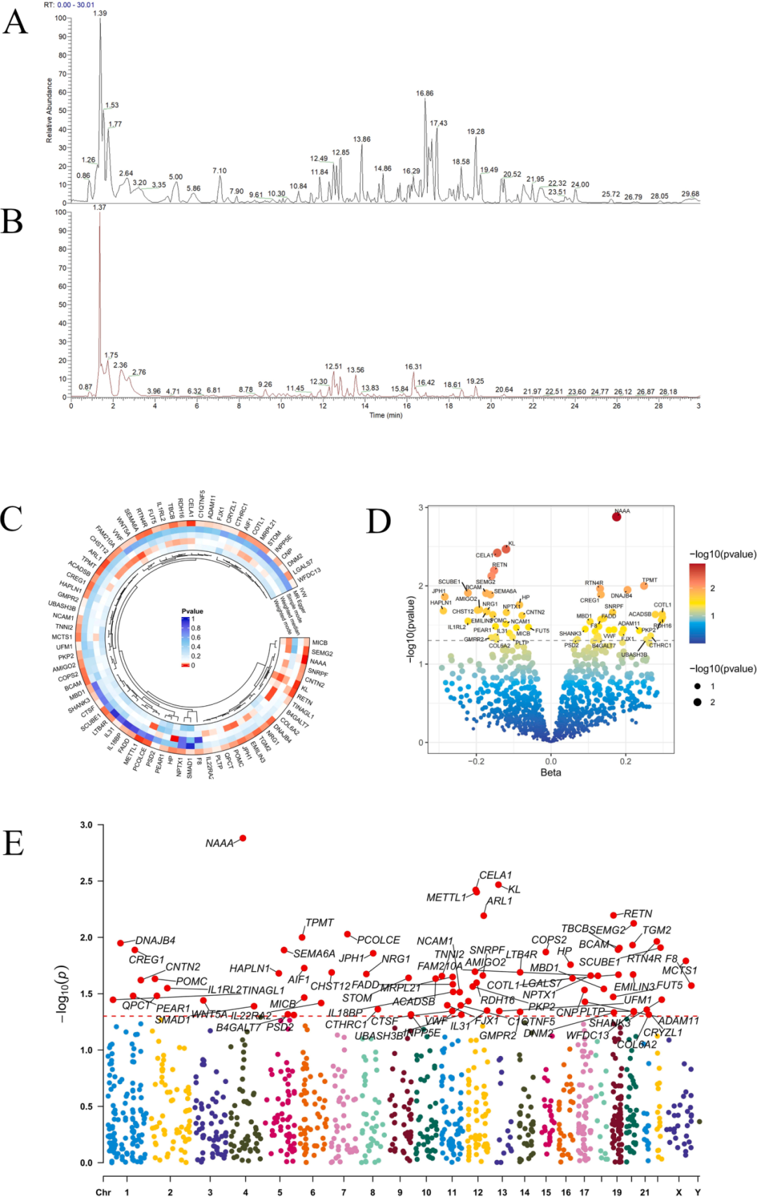
细胞定位”的递进关系。第一步用孟德尔随机化从人群遗传组学层面筛选出血浆蛋白因果靶点,
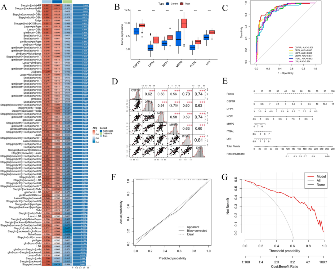
把“关联靶点”上升为“因果关系”;第二步利用机器学习的12种算法,从“差异基因”中筛选出“关键诊断基因”;第三步引入单细胞RNA-seq与免疫浸润分析,将靶标基因定位到细胞亚群的水平,并锁定单核-巨噬细胞轴为作用核心;最后再以小鼠模型进行湿实验验证,形成完整的证据链。这种多技术、有逻辑的设计,显著增强了结论的可靠性,自然提分效果理想。
本文的整套操作行云流水,亮点多得直晃眼!这么多明星分析方法直接锁定一区TOP文!如果您对这种联合思路感兴趣,欢迎找小编聊聊!咱硕博团队可以提供选题/思路设计、生信分析上的专业指导,欢迎来询~


研究思路解构
1)网络药理学与靶点预测:对DXTB使用网络药理学方法,结合TCMSP、BATMAN-TCM、Herb数据库及UHPLC-HRMS成分鉴定,预测活性成分并获取潜在靶点;同时整合GeneCards、OMIM、GEO和deCODE pQTL数据获得动脉粥样硬化相关基因,与DXTB靶点取交集,确定共同靶点。
2)机器学习核心基因筛选:对共同靶点,采用12种机器学习算法在5个GEO队列中交叉验证,构建诊断模型,筛选出六个核心基因,并用MR分析验证因果。
3)分子对接与动力学验证:对核心靶点,采用AutoDock Vina分子对接、GROMACS 100 ns动力学模拟及SPR亲和力测定,验证DXTB关键成分(槲皮素、alisol C等)与靶蛋白结合稳定性。4)单细胞与免疫微环境解析:对动脉粥样硬化斑块单细胞RNA-seq数据,使用Seurat与CIBERSORT算法,分析核心基因在单核-巨噬细胞中的高表达特征及免疫细胞互作网络。
5)体内实验验证:对小鼠动脉粥样硬化模型,采用灌胃给予低中高剂量DXTB,观察斑块面积,检测p38MAPK-MK2通路磷酸化与炎症因子表达。
主要结果展示
UHPLC检出DXTB含氨基酸、黄酮、酚酸、萜类等200+成分;TCMSP等数据库进一步锁定272种活性成分并映射764个潜在靶点,为后续机制解析提供化学基础。
12种机器学习算法将3个训练集和2个验证集交叉比较,获取6个核心基因,AUC均>0.85,诊断价值高。
scRNA-seq解析获取29个亚群细胞,6个核心基因主要在单核/巨噬、T细胞高表达;CellChat揭示单核细胞与EC、SMC交互最频繁,AddModuleScore证实MAPK通路在单核细胞最活跃。
孟德尔随机化分析表明CSF1R升高与AS风险负相关;贝叶斯共定位支持二者共享变异),提示CSF1R为保护性因果靶点。
AS模型鼠的血脂、MDA、ROS升高,SOD下降;DXTB高剂量组显著降低斑块面积与脂质沉积,增加NADPH与SOD,减少血清IL-1β、IL-6、TNF-α,呈现剂量依赖性改善。
总结时间
作者将网络药理学、转录组学、单细胞测序、机器学习、孟德尔随机化与体内验证串联成链,堪称中医药的研究模板:思路完整、数据新鲜。而且,该文受到了国自然、省自然等多个项目支持,对于课题申请和思路设计也是有帮助的,感兴趣的朋友可以下载下来细细品读!
如果大家也想结合网络药理学等方法完成自己的课题/科研,不管是常规框架还是今天分享的这种创新思路,都可以联系拉伊卜生信团队帮忙,方案设计、生信分析咱能提供专业帮辅!
免责声明:本文内容仅供读者学习和交流。文章、图片等版权归原作者享有,如有侵权,请留言联系。




